发布时间:2026-03-11
浏览量:133
各有关单位:
为了探索更为高效的睡眠医学专业培训路径,为基层临床医师及技术人员提供标准化的睡眠障碍诊断与治疗技术培训,促使睡眠医学领域工作者更全面、准确地积累睡眠专业知识,熟练掌握睡眠诊疗技术,为民众提供更优质、更专业的睡眠健康服务,重庆市卫生健康委员会国家职业技能鉴定所联合重庆市睡眠技师研修基地,共同举办睡眠技能研修班—失眠的认知行为治疗(CBT-I)技术培训。现将具体事宜通知如下:
一、报到及培训时间
(一)报到时间:2026年3月26日14:00-18:00;
(二)培训时间:2026年3月27日—4月2日(见课程表)。
二、报到及培训地点
(一)地点:四川省人民医院温江院区/四川省精神医学中心行政楼5楼会议室。
(二)地址:四川省成都市温江区芙蓉大道二段33号。
三、培训对象
各医疗机构从事睡眠医学相关的医护技人员,包括但不限于神经内科、精神科、临床心理科、呼吸科、耳鼻喉科、中医科、口腔科和儿科的人员。
四、培训内容
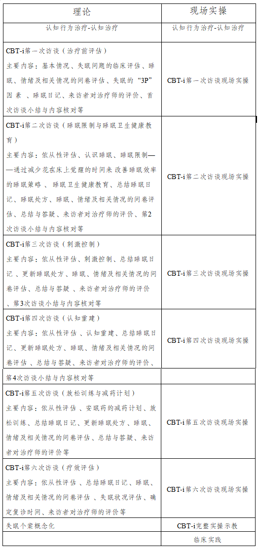
(一)线上理论教学
1.睡眠基础知识:睡眠阶段及周期、正常睡眠特征、睡眠-觉醒调控机制、睡眠生理功能;
2.失眠的诊断、鉴别诊断及药物治疗;
3.失眠认知行为治疗适用对象、主要内涵(核心要素)、国际趋势介绍;
4.失眠的评估及记录方法:睡眠日记、睡眠评估量表、体动仪、半结构问卷;
5.失眠病因评估之3P模型;
6.刺激控制法:原理、适用对象、步骤拆解、案例分享;
7.睡眠限制法:原理、适用对象、步骤拆解、案例分享;
8.睡眠卫生教育。
五、培训方式
培训内容遵循从基础理论到核心技能精熟,再到复杂个案处理的进阶路径,为保障培训质量,采用示教、角色扮演、标准化病人(SP)训练及小组案例研讨等沉浸式互动教学方法,并涵盖理论知识考核、技能操作考核与复杂案例评估的多维度评估的培训方式。
六、培训费用及报名方式
(一)培训费用
培训费用:4000元/人,包括理论课程费、培训考试费、实操资料费、培训期间午餐费、证书费。其他食宿及往返交通费按规定回原单位报销。
(二)报名方式
扫描下方二维码报名、缴费:
(三)发票
电子发票将于培训开班后5个工作日内发送到报名时预留邮箱。
七、培训证书
参加培训并考核合格者,由重庆市卫生健康科技发展中心颁发《失眠的认知行为治疗(CBT-I)技术培训合格证》,证书可在重庆市卫生健康科技发展中心官网查询验证。
八、联系人及电话
联系人:李老师、 李老师;
联系电话:15923961810、17708315345。
附件:
重庆市卫生健康科技发展中心
2026年3月11日
| 手机扫描浏览 |
|
|

订阅号

服务号